Welcome to the new IOA website! Please reset your password to access your account.

Proceedings of the Institute of Acoustics

 

Underwater acoustic measurement, characterisation, and modelling of Nova Innovation tidal energy converters at Bluemull Sound, Shetland

 

D. Jervis, Seiche Ltd, UK
R. Lee, Seiche Ltd, UK
S. J. Stephenson, Seiche Ltd, UK
C. Pierpoint, Seiche Ltd, UK
C. Birch, Seiche Ltd, UK

 

 

1 INTRODUCTION

 

Tidal Energy Convertors (TECs), such as tidal turbines, harvest tidal stream kinetic energy as a sustainable source of electrical power. To gain consent for new tidal energy developments, it is important that any potential environmental impacts are understood, such as the impact of underwater sound produced by the devices on marine life. Knowledge of the underwater acoustic characteristics of TECs can therefore assist in the preparation of environmental impact assessments for new developments. Measurements of underwater sound from TECs can provide insight into these impacts and can be used as input to underwater acoustic models that predict the expected sound field and associated impacts of future projects.

 

This paper describes the collection and analysis of underwater acoustic data by Seiche Ltd to evaluate the noise contribution of Nova Innovation’s (henceforth referred to as “Nova”) Shetland Turbine Array, and the subsequent acoustic modelling.

 

Data collection was carried out at Bluemull Sound in the Shetland Islands, Scotland, where Nova has installed an array of six 100 kW non-surface piercing gravity-based tidal turbines (henceforth referred to as Turbines 1-6, or T1-6). The site is essentially a scoured channel orientated approximately North- South, with a maximum depth of approximately 44 m and a maximum width of approximately 850 m. The relatively shallow water is characterised by highly turbulent tidal flow across a mostly solid, rocky substrate.

 

Underwater sound recordings were collected on-site using a tethered drift buoy method. This novel data collection methodology aimed to mitigate the effect of turbulent flow noise while still adhering to established standards.

 

There were two types of turbines measured during the study: three direct drive turbines and three geared turbines. This study focussed primarily on the direct drive turbines T4, T5, and T6, because Nova has now discontinued the use of the less efficient geared turbine design used in T1, T2, and T3. At first, data collection was exclusively focussed on characterising T6, but sample recordings for the other turbines were collected opportunistically.

 

The location of the turbine array is shown in Figure 1.

 

 

Figure 1: Map of Bluemull Sound with turbine locations marked.

 

2 MEASUREMENT METHODOLOGY

 

Acoustic measurement in highly dynamic tidal environments poses certain challenges. Using static hydrophones presents logistical difficulties in anchoring moorings to the seabed. Furthermore, static hydrophone installations are exposed to turbulent water flow across their surface which results in spurious ‘flow noise’ that may mask sounds of interest. Flow noise affects lower frequencies (up to ~1000 Hz) in particular, which are important in characterising tidal turbine signals.

 

Using drifting hydrophones reduces flow noise but interweaves temporal and spatial patterns. Collecting enough data through multiple drifts across areas of the same spatial extent at different times of the tidal cycle can help to account for observed variability. Drifting hydrophones have the advantage of measuring the turbine sound field as a function of range, aiding in estimating local propagation loss. Accurate measurements of turbine sound at a series of distances and estimates of propagation loss are both necessary to back-calculate the source level of the turbines.

 

The focus of the project was to conduct detailed measurements with which to characterise underwater sounds produced by direct drive tidal turbines. It was possible to make sound recordings during periods when single turbines were operating only (recording sessions with T6 and subsequently T4). Whilst on site, the opportunity was also taken to undertake measurements on other turbines and multiple turbines, including the other direct drive turbine T5, the older geared turbines (T1, T2 and T3) and the entire array of six turbines. The data collection method used an 11-m rigid-hulled inflatable workboat (RIB) as a drifting platform from which to deploy a calibrated hydrophone system. The cabled hydrophone was tethered to the Seiche PAM-Go™ data acquisition system carried on the boat and drifted approximately 25-30 m from the boat and approximately 10 m depth below a surface (suspension) buoy. Global navigation satellite system (GNSS) data were logged at the buoy above the hydrophone at a rate of 10 Hz. A schematic drawing of the data collection system is presented in Figure 2.

 

 

Figure 2: Schematic drawing of the data collection system.

 

In accordance with International Electrotechnical Commission (IEC) TS 62600-40 2019 requirements for Level A characterisation, acoustic data were sampled, where possible, from four zones surrounding the turbines: “upstream”, “downstream”, “port”, and “starboard”. Each zone is represented by a square polygon which measures 25 m on edge and is offset from each turbine by approximately four times the longest dimension of the rotor. Each sampling zone at the array was offset by 21.5 m to the edge, or 34 m to the centre (four times the longest dimension of the turbine rotor). The polygons were orientated to the direction of the flood and ebb tidal stream, therefore as the tide changed direction the boxes switch. A series of drifts were carried out to collect acoustic data from each of the sampling zones offset from individual tidal turbines.

 

3 ANALYSIS METHODOLOGY

 

In-house Seiche software created with LabVIEW and Python was used to categorise the collected acoustic data based on the GNSS position, proximity to each turbine, tidal flow direction, and turbine power.

 

The drift line GNSS data were imported and cross-referenced against the “upstream”, “downstream”, “port”, and “starboard” polygons for each turbine. The time periods with acoustic data collected within the polygons were isolated and used for further processing, wherein the metadata was then also cross-referenced and used to determine the times during recordings when each turbine was active. A map showing the drift paths taken during the study is given in Figure 3. Once relevant data had been identified, the acoustic data were sliced into 100 ms intervals, from which the acoustic power per third-octave band was extracted and used for further analysis.

 

 

Figure 3: Realised drift paths during recording sessions.

 

During preliminary measurements, it was found that there was a significant background noise permeating each recording below 10 Hz. This low frequency sound was detected consistently, in either tidal direction, whether the turbines were activated or not and with little variation with flow speed. No measurements were taken at slack tide to see whether the noise was still present. Importantly, the magnitude was independent of distance to any turbines. Possible sources include flow noise, vessel noise or oscillation, or strumming from the deployment, however, it can be assumed that it was not from the turbines themselves. The magnitude of the low frequency sound was sufficiently high to dominate the broadband measurements. For this reason, a second order high-pass Butterworth filter was applied with a cut-off frequency of 60 Hz.

 

4 MEASUREMENT RESULTS AND DISCUSSION

 

4.1 Broadband Sound Levels and Comparison to Previous Studies

 

The median broadband SPLrms was calculated for every turbine for varying power outputs. This data is presented in Table 1. Within a range of <46 m from the turbines, median sound pressure levels were elevated by up to 20 dB at most compared to background measurements during tidal flow. The turbines surveyed generally produced low sound levels when compared to previous studies of other tidal turbines (Polagye et al., 2015, Risch et al., 2020), which report sound increases (compared to background ambient sound level) of up to 40 dB. Measurements by Risch et al. (2020) of a 1.5 MW three bladed horizontal axis Atlantis AR1500 turbine found that median broadband sound levels close to the turbine (<60 m) were approximately 138 dB re 1 µPa. In comparison, the Nova direct drive turbines produced sound levels at a measurement range of <46 m of 118 to 131 dB re 1 µPa, indicating that the Nova direct drive turbines emit lower levels of acoustic energy that the Atlantis turbines. The maximum output capacity of the Nova turbines however is 105 kW, substantially lower than the 1.5 MW capacity turbine measured by Risch et al, (2020).

 

 

4.2 Acoustic Characterisation

 

Underwater sound from the direct-drive turbines was characterised by a series of continuous narrowband tones, with a band of peak energy between 20-25 kHz. It is believed that the source of this energy was the power conditioning plant located within the superstructure. This dominant sound was absent on recordings of the three geared turbines. At lower frequencies, a harmonic series of tones was evident with fundamental frequency 3 kHz. These tonals are likely to have been caused by rotation of the turbine blades and associated mechanical parts. A spectrogram illustrating the change in measured power spectral density during a drift past the direct drive turbines is presented in Figure 4.

 

 

Figure 4: Spectrogram of a drift passing the three direct drive turbines T6, T5, and T4. Distances are horizontal offsets from GNSS receiver to turbine center.

 

5 ACOUSTIC MODELLING

 

5.1 Model Overview

 

The noise model for this project was developed using the dBSea Underwater Noise Modelling software (version 2.4). The model was set up to use two numerical solvers based on their suitability in terms of frequency range and water depth. For lower frequencies (12.5 to 500 Hz) a normal mode (NM) solver was selected. Normal mode models consider propagating modes within the wave equation in a stratified body of water, including the influence of the sea surface and seabed. It is computationally quick to solve, and appropriate for range independent problems and lower frequencies. The normal modes are calculated for each water depth, based on the sediment properties and water sound speed profile. The sound field is calculated by assuming that energy only travels outward from the source, and that energy is not passed between modes (adiabatic assumption), leading to coupled mode equations.

 

For higher frequencies (>500 Hz) a logarithmic solver was selected using a simple N log R relation where N = 16.1 and R is the distance to the source in metres. This method was chosen because the water depths in the Bluemull Sound are shallower than those for which the ray tracing (RT) solver are suitable, and due to inconsistencies discovered in early runs of the model using other solvers. The value of N = 16.1 was derived as a best fit to measurement data and is considered a suitable balance between robustness and practicability for noise propagation modelling at this site. It should be noted that this relationship may not hold for other sites or over larger ranges than those for which the measurements were carried out.

 

5.2 Bathymetry and Geo-Acoustic Model

 

Prior to modelling, detailed bathymetry data were received from Nova with 1 m resolution over the survey area. However, for the purposes of the model, a larger bathymetry map was required. Bathymetry data with 20 m resolution were downloaded from the European Marine Observation and Data Network (EMODnet) and the two bathymetry maps were merged using Python and QGIS. The result was a single map that is more detailed near the turbines.

 

The seafloor in the Bluemull Sound consists of Atlantic infralittoral seabed and Atlantic circalittoral rock, classified as rock or other hard substrata. A sub-bottom profiler (SBP) survey was carried out in in the vicinity of the Array area and cable route off Cullivoe, Yell (Shelmerdine, 2014). No soft sediment was detected in the Array area. All the soft sediment detected was found along the cable route between the entrance of the harbour, south of the breakwater, and land. At its deepest, this sediment was found to be 2.2 m deep.

 

Given the limited extent of soft sediments within the area, the model was configured throughout for a hard substrate. The following geo-acoustic properties were used (Jensen 1994; Hamilton 1980): sound speed 5,250 m/s, density 2,700 kg/m3, attenuation coefficient 0.1 dB/λ.

 

5.3 Source Level Determination

 

The equivalent monopole source level for each turbine was derived based on a combination of the third-octave band measurement results for each turbine and the noise model. The calculated transmission loss values from the model were added to the measured sound levels within each of the measurement areas to determine the source level. However, due to a variety of factors, acoustic data for each turbine were contaminated by noise from the other turbines.

 

Data for the geared turbines T1, T2, and T3 were affected by this in particular due to the opportunistic nature of data collection for these turbines. To account for this, the source level determination for these turbines is based only on the data collected during a single drift beginning 22/02/2023 10:40 when only these three turbines were active, and it is assumed that the sound recorded was generated equally by each turbine.

 

Data for the direct drive turbines T4, T5, and T6 were also affected by the concurrent operation of other turbines. However, there were significantly more uncontaminated data available for T6 as this was the primary focus of the study. Therefore, data collected for T6 were used as a basis to estimate the source level of all three direct drive turbines.

 

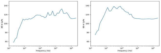
The unweighted equivalent monopole broadband source levels were found to be 145.8 dB re 1 µPa (rms) re 1 m for the geared turbines and 137.6 dB re 1 µPa (rms) re 1 m for the direct drive turbines. The source level third-octave band spectra for the two types of turbines are presented in Figure 5.

 

 

 

Figure 5: Equivalent monopole source level third-octave band spectra for direct drive turbines T4-6 (left) and geared turbines T1-3 (right) at 75% - 100% power.

 

5.4 Model Output and Potential for Effects on Marine Mammals

 

A sound field map presenting the worst-case scenario of all six turbines active simultaneously is presented in Figure 6. The 120 dB contour is displayed to represent the threshold for disturbance to marine mammals (Southall et al., 2019, NMFS 2005).

 

 

Figure 6: Sound field map for all turbines active simultaneously, with 120 dB contour marked.

 

6 CONCLUSIONS

 

This paper presents the results of measurement and modelling of the acoustic energy generated by marine energy converters at the Nova Innovation tidal turbine array, in Bluemull Sound, Shetland Islands.

 

It was found that there are significant differences in the broadband level and frequency content generated by the two types of turbines measured. Equivalent monopole source levels were approximately 137.6 dB re 1 µPa for the direct drive devices (T4, T5 and T6) and approximately 145.8 dB re 1 µPa for the geared devices (T1, T2 and T3). The third-octave band source levels can be used as an input for future noise modelling studies at other sites using similar Nova tidal turbines (assuming similar design and power rating).

 

Based on the modelled turbine sound levels, it is considered unlikely that acoustic injury (i.e. PTS) will occur to marine mammals due to operation of the turbines, based on the assumption of 2 hours continuous exposure during which the animals remain in close proximity to a turbine. Behavioral disturbance may be possible at close range but based on the sound levels and frequency content it is considered unlikely that significant disturbance would occur.

 

7 REFERENCES

 

  1. PD IEC TS 62600-40 (2019). Marine energy – Wave, tidal and other current converters. Acoustic characterization of marine energy converters.

  2. Shelmerdine, R. (2014). Report on the sub-bottom survey outputs for the Nova Innovation site at Bluemull Sound, Shetland. NAFC Marine Centre.

  3. Polagye, B., & Murphy, P. (2015). Acoustic characterization of a hydrokinetic turbine.

  4. Risch, D., Gillespie, D., Wilson, B., & van Geel, N. (2020). Characterisation of underwater operational sound of a tidal stream turbine. The Journal of the Acoustical Society of America.

  5. Jensen, F. B. (1994). Computational Ocean Acoustics. Springer.

  6. Hamilton, E. L. (1980). Geoacoustic modeling of the sea floor. The Journal of the Acoustical Society of America, 68(5), 1313–1340.

  7. Southall, B. L., Finneran, J. J., Reichmuth, C., Nachtigall, P. E., Ketten, D. R., Bowles, A. E., Ellison, W. T., Nowacek, D. P., & Tyack, P. L. (2019). Marine mammal noise exposure criteria: Updated scientific recommendations for residual hearing effects. Aquatic Mammals, 45(2), 125–232.

  8. NMFS. (2005). Scoping report for NMFS EIS for the National Acoustic Guidelines on Marine Mammals. National Marine Fisheries Service.